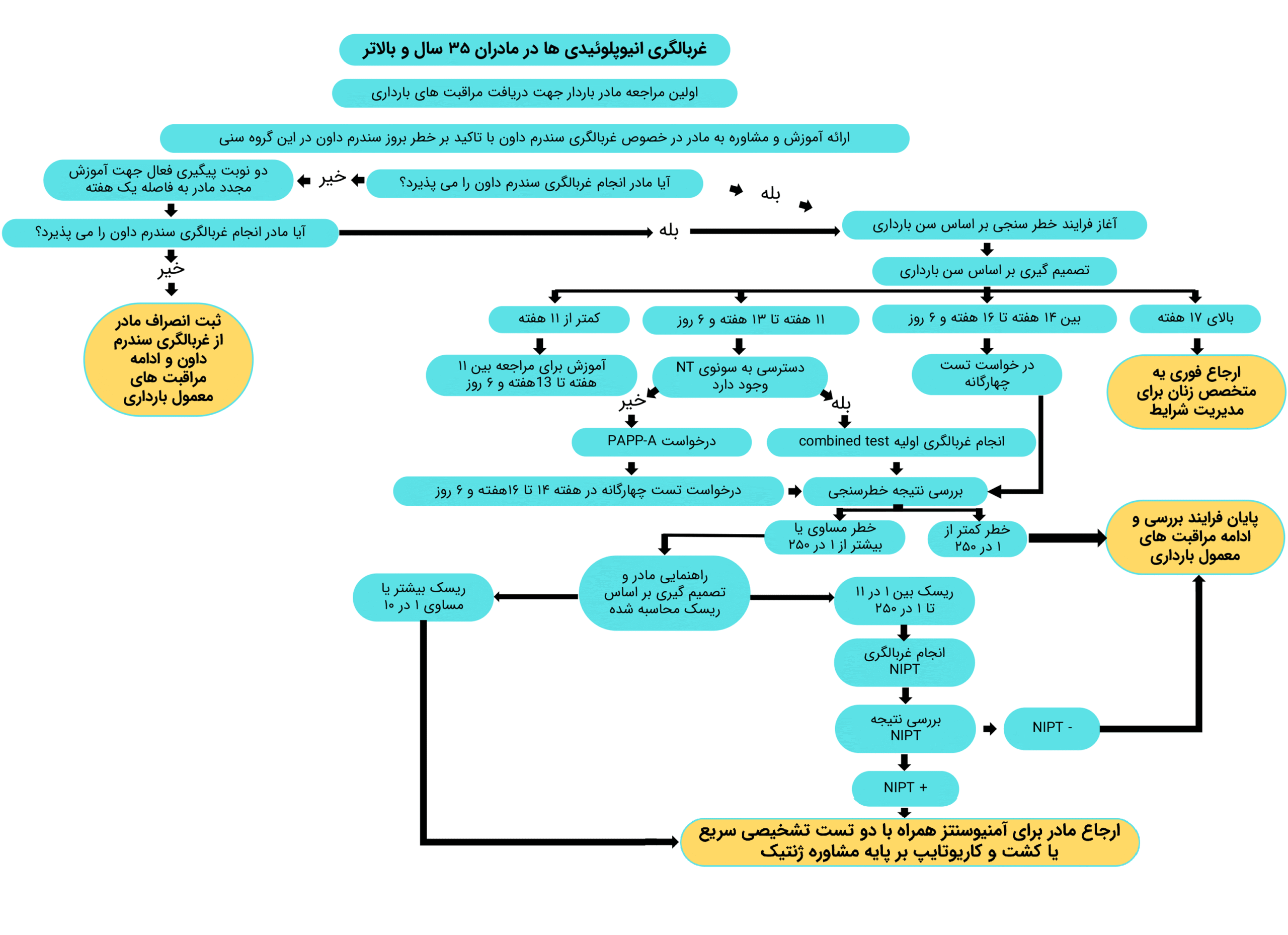
تصمیم گیری غربالگری در مادران 35 سال و بالاتر

دیدگاهتان را بنویسید

نشانی ایمیل شما منتشر نخواهد شد. بخش‌های موردنیاز علامت‌گذاری شده‌اند *

جستجو