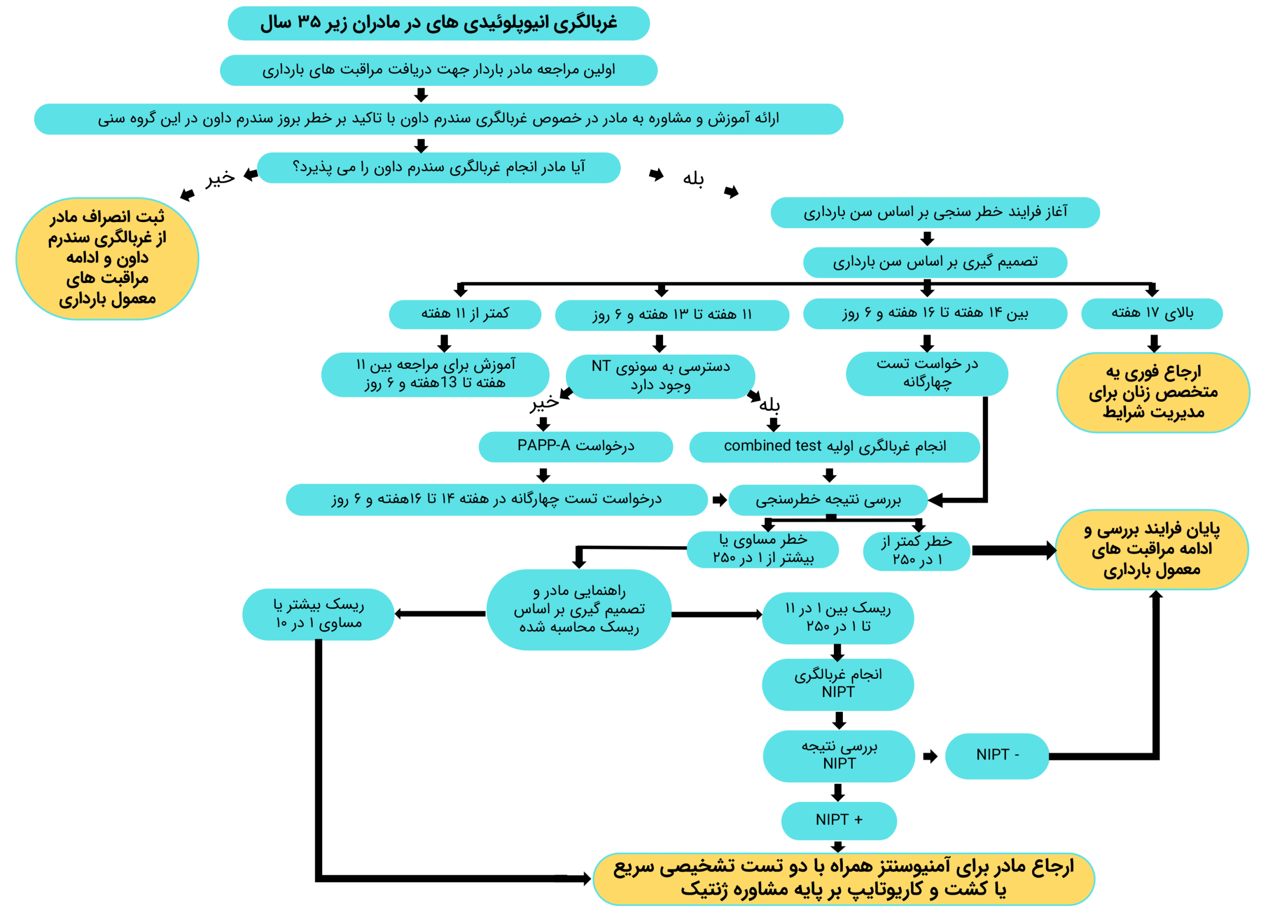
تصمیم غربالگری پیش از زایمان در مادران زیر 35 سال

دیدگاهتان را بنویسید

نشانی ایمیل شما منتشر نخواهد شد. بخش‌های موردنیاز علامت‌گذاری شده‌اند *

جستجو